A platform for high-performance distributed tool and library development written in C++. It can be deployed in two different cluster modes: standalone or distributed. API for v0.5.0, released on June 13, 2018.
 All Classes Namespaces Files Functions Variables Typedefs Enumerations Enumerator Friends Macros
ComputeSink.h File Reference
#include "Object.h"
#include "TupleSet.h"
+ Include dependency graph for ComputeSink.h:
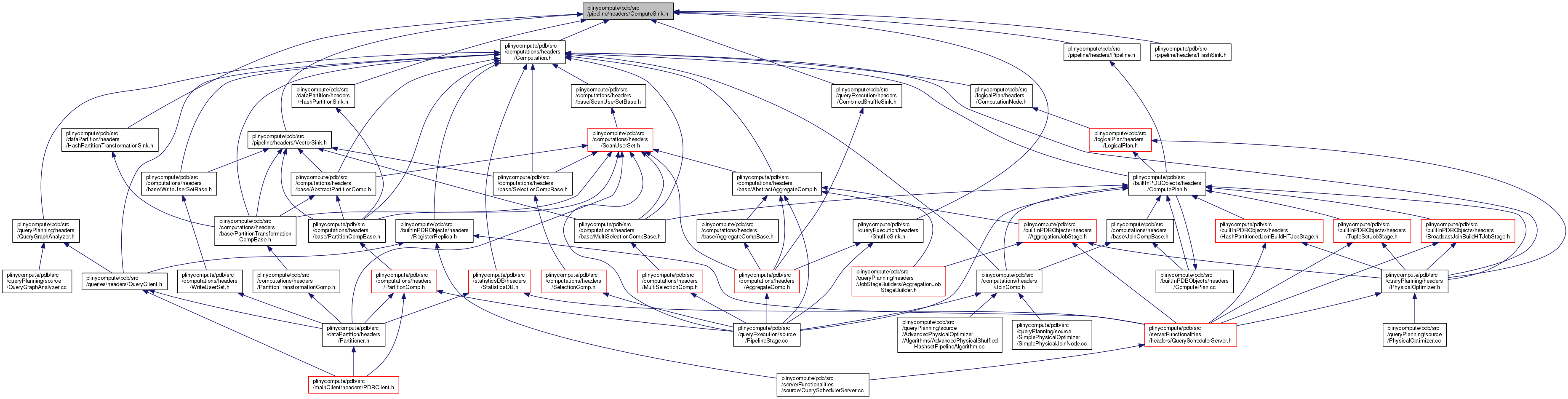
+ This graph shows which files directly or indirectly include this file:

Go to the source code of this file.

Classes

class  pdb::ComputeSink
 

Namespaces

 pdb
 

Typedefs

typedef std::shared_ptr
< ComputeSink > 
pdb::ComputeSinkPtr