A platform for high-performance distributed tool and library development written in C++. It can be deployed in two different cluster modes: standalone or distributed. API for v0.5.0, released on June 13, 2018.
 All Classes Namespaces Files Functions Variables Typedefs Enumerations Enumerator Friends Macros
EqualsLambda.h File Reference
#include <vector>
#include "Lambda.h"
#include "ComputeExecutor.h"
#include "TupleSetMachine.h"
#include "TupleSet.h"
#include "Ptr.h"
#include "PDBMap.h"
+ Include dependency graph for EqualsLambda.h:
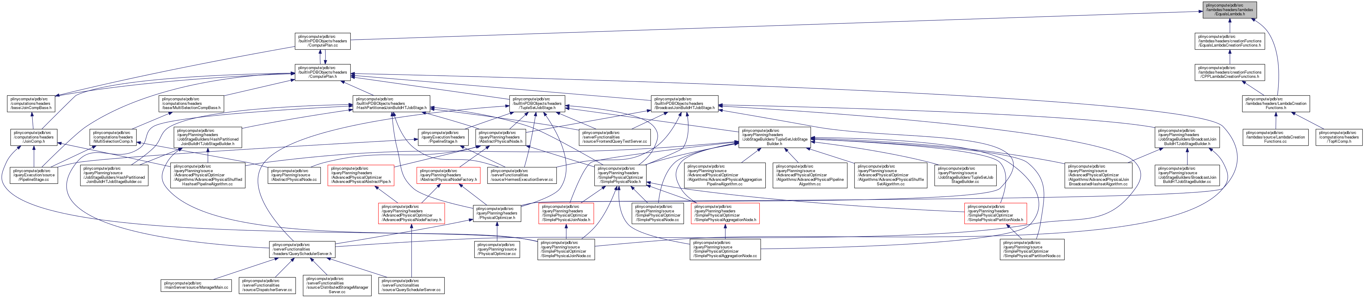
+ This graph shows which files directly or indirectly include this file:

Go to the source code of this file.

Classes

class  pdb::EqualsLambda< LeftType, RightType >
 

Namespaces

 pdb
 

Functions

template<class MyType >
std::enable_if_t
< std::is_base_of< PtrBase,
MyType >::value, size_t > 
pdb::hashHim (MyType &him)
 
template<class MyType >
std::enable_if_t
<!std::is_base_of< PtrBase,
MyType >::value, size_t > 
pdb::hashHim (MyType &him)
 
template<class LHS , class RHS >
std::enable_if_t
< std::is_base_of< PtrBase,
LHS >::value &&std::is_base_of
< PtrBase, RHS >::value, bool > 
pdb::checkEquals (LHS &lhs, RHS &rhs)
 
template<class LHS , class RHS >
std::enable_if_t
< std::is_base_of< PtrBase,
LHS >::value
&&!(std::is_base_of< PtrBase,
RHS >::value), bool > 
pdb::checkEquals (LHS &lhs, RHS &rhs)
 
template<class LHS , class RHS >
std::enable_if_t
<!(std::is_base_of< PtrBase,
LHS >::value)&&std::is_base_of
< PtrBase, RHS >::value, bool > 
pdb::checkEquals (LHS &lhs, RHS &rhs)
 
template<class LHS , class RHS >
std::enable_if_t
<!(std::is_base_of< PtrBase,
LHS >::value)&&!(std::is_base_of
< PtrBase, RHS >::value), bool > 
pdb::checkEquals (LHS &lhs, RHS &rhs)