A platform for high-performance distributed tool and library development written in C++. It can be deployed in two different cluster modes: standalone or distributed. API for v0.5.0, released on June 13, 2018.
 All Classes Namespaces Files Functions Variables Typedefs Enumerations Enumerator Friends Macros
SimpleRequest.h File Reference
#include "PDBLogger.h"
#include "SimpleRequest.cc"
+ Include dependency graph for SimpleRequest.h:
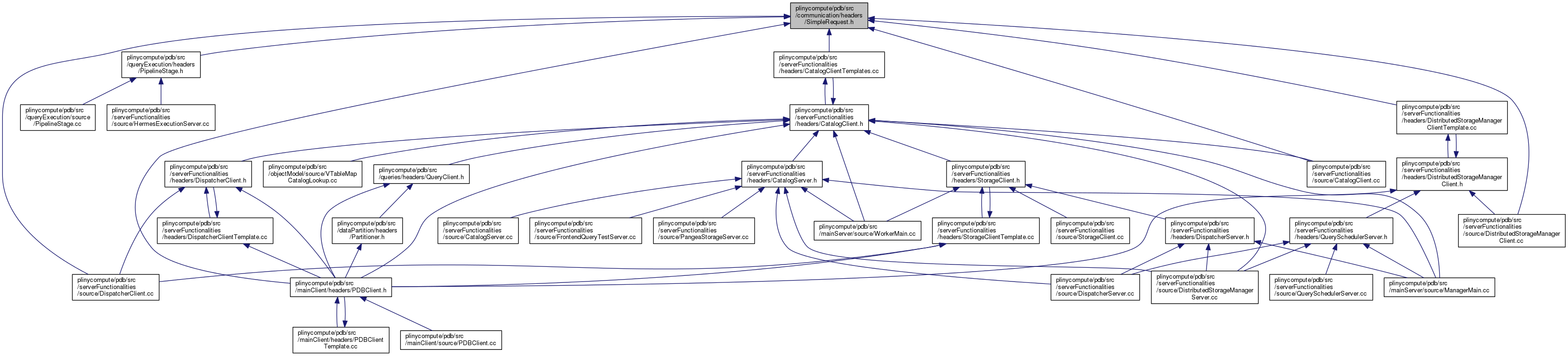
+ This graph shows which files directly or indirectly include this file:

Go to the source code of this file.

Namespaces

 pdb
 

Functions

template<class RequestType , class ResponseType , class ReturnType , class... RequestTypeParams>
ReturnType pdb::simpleRequest (PDBLoggerPtr myLogger, int port, std::string address, ReturnType onErr, size_t bytesForRequest, function< ReturnType(Handle< ResponseType >)> processResponse, RequestTypeParams &&...args)
 
template<class RequestType , class SecondRequestType , class ResponseType , class ReturnType >
ReturnType pdb::simpleDoubleRequest (PDBLoggerPtr myLogger, int port, std::string address, ReturnType onErr, size_t bytesForRequest, function< ReturnType(Handle< ResponseType >)> processResponse, Handle< RequestType > &firstRequest, Handle< SecondRequestType > &secondRequest)