A platform for high-performance distributed tool and library development written in C++. It can be deployed in two different cluster modes: standalone or distributed. API for v0.5.0, released on June 13, 2018.
 All Classes Namespaces Files Functions Variables Typedefs Enumerations Enumerator Friends Macros
PDBWork.h File Reference
#include <memory>
#include "PDBBuzzer.h"
#include "PDBLogger.h"
#include "PDBWorker.h"
#include "PDBWorkerQueue.h"
#include <pthread.h>
#include <string>
+ Include dependency graph for PDBWork.h:
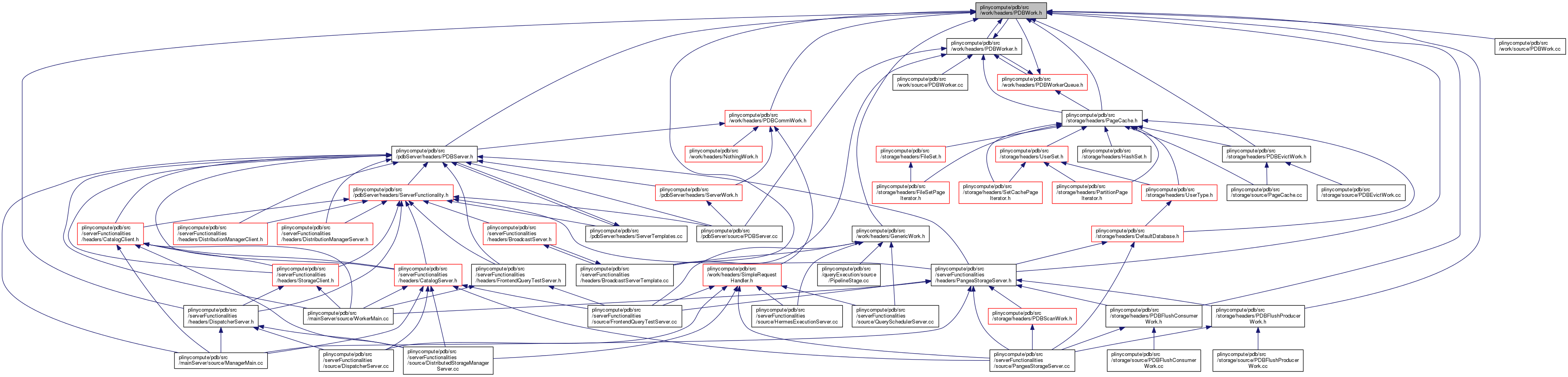
+ This graph shows which files directly or indirectly include this file:

Go to the source code of this file.

Classes

class  pdb::PDBWork
 

Namespaces

 pdb
 

Typedefs

typedef shared_ptr< PDBWork > pdb::PDBWorkPtr